Doorgaan naar hoofdinhoud
  • Uitleg
  • |
  • Artificial intelligence
  • |
  • vo

Toetsing en generatieve AI in het voortgezet onderwijs

Hoe beoordeel je een essay, werkstuk of verslag in de wetenschap dat niet jouw leerling, maar ook een AI-chatbot dit gemaakt kan hebben? Inclusief authentiek ogende spelfouten, want ook daar kan generatieve AI in voorzien. De komst van generatieve AI betekent dat je op school heel anders moet gaan nadenken over toetsing. In dit artikel leggen we uit waarom fraudedetectie niet werkt, hoe je wél goed kan toetsen en waarom dit vraagt om een herontwerp van het onderwijs.

Door Michel Cents, Eugenie Zwanenburg

15 januari 2026
7 minuten lezen

Drie verantwoordelijkheden

Generatieve AI wordt gebruikt. Ook op jouw school en ook door jouw leerlingen. Het is verweven met hoe veel leerlingen hun opdrachten maken en inleveren. Voor scholen brengt dit drie grote verantwoordelijkheden met zich mee:

  1. Borgen van het leerproces. Als school zorg je ervoor dat leerlingen productief blijven worstelen tijdens het maken van opdrachten en de noodzakelijke basisvaardigheden ontwikkelen.
  2. Ondersteunen en begeleiden van leerlingen. Je leert leerlingen zich kritisch te verhouden tot en het effectief en creatief in te zetten van AI.
  3. Constructieve afstemming. Bij het vormgeven van je onderwijs moet er constructieve afstemming bestaan tussen leerdoelen, leeractiviteiten en toetsing. Met de komst van AI komt die afstemming onder druk te staan. Het vraagt daarom om een herontwerp van je onderwijs.

Focus op fraudedetectie

Steeds vaker is het voor docenten niet meer met zekerheid vast te stellen of ingeleverd werk authentiek is of niet. Veel toetspraktijken steunen daarbij nog op aannames over wat generatieve AI wel, maar ook niet zou kunnen. Het zou niet goed kunnen reflecteren, vaak fout citeren, wiskundige problemen niet aankunnen en slechts oppervlakkige teksten produceren. De aanname is dat je dit als docent er wel uitvist. Maar de werkelijkheid blijkt weerbarstiger:

  • Persoonlijk klinkende reflecties. AI-chatbots kunnen bij reflecties context meenemen op basis van geheugenfuncties.
  • Accurate citaten. Ze leveren steeds vaker accurate citaten via geïntegreerde (onder)zoekfuncties.
  • Wiskundige- en redeneerproblemen. Ze lossen steeds vaker complexe wiskundige- en redeneerproblemen op via zogeheten ‘redeneermodellen’.
  • Oppervlakkige teksten. Ze produceren steeds minder pure zogeheten AI slop met cliché zinnen en overduidelijke hallucinaties.

Dat betekent niet dat AI onfeilbaar is. Het blijft foutgevoelig, contextarm en afhankelijk van gesproken of geschreven input. Maar het betekent wél dat het heel moeilijk is – en in de toekomst wellicht onmogelijk – om authentiek werk te kunnen herkennen.

AI detectie-tools

Het lijkt verleidelijk om dan maar over te stappen op AI-detectietools. Dat is software die op basis van de opbouw en structuur van een tekst zou kunnen vaststellen of de tekst gemaakt is met behulp van generatieve AI. AI-detectietools zijn echter heel onbetrouwbaar. Ze leveren veel valspositieven en zijn eenvoudig te omzeilen. Je loopt daarmee het risico leerlingen vals te beschuldigen van fraude en dat kan leerlingen onnodig schaden. En ook de vertrouwensband tussen leraar en leerling kan beïnvloeden.

Frauderen is het niet het probleem

Het echte probleem is niet dat leerlingen ‘zouden kunnen frauderen’. Dat konden ze ook al voor het bestaan van generatieve AI. Het probleem is dat we niet meer zeker weten of een leerling de stof echt beheerst. Waar vroeger een ingeleverde tekst een redelijk directe weergave was de kennis en vaardigheden van een leerling, is dat nu niet meer zo. Hoe kun je dan vaststellen wat een leerling wel en niet begrijpt?

Valide toetsing in tijden van AI

Valide toetsing in tijden van AI vraagt om het herijken van welke activiteiten leerlingen zelfstandig moeten doorlopen zonder hulp van technologie en waar technologie juist ondersteunend kan zijn. Dat betekent dat de manier waarop je toetst in tijden van AI afhangt van hoe het gebruik van AI vooraf is afgebakend. Wanneer sta je de inzet van AI wel toe en wanneer niet?

Leeractiviteiten zonder AI

Soms kan de ondersteuning door technologie de ontwikkeling van een leerling belemmeren. Denk bijvoorbeeld aan een spellingscontrole, waardoor leerling minder makkelijk zelf de spellingsregels aanleren. Bij sommige leeractiviteiten is het daarom belangrijk dat leerlingen eerst zélf oefenen en begrip opbouwen. Het is verstandiger om dan zonder AI te werken, zodat leerlingen die vaardigheid echt eigen maken. Denk aan:

  • Taalvaardigheid en schrijfontwikkeling
  • Rekenen en basiswiskunde
  • Conceptueel begrip
  • Redeneren, oordeelsvorming en argumentatie

Leeractiviteiten met AI

Andere leerdoelen vereisen juist dat leerlingen leren werken mét AI, zoals:

  • Bronnenonderzoek en informatievaardigheden met ondersteuning van AI
  • Schrijfvaardigheden met AI als sparringpartner of revisietool
  • Kritisch beoordelen van gegenereerde output
  • Verantwoord en transparant omgaan met technologie

Het doel is om bewust te kiezen hoe het gebruik van AI past bij het leerproces, de onderwijssoort en de leeftijd van de leerling. Bij de toetsing die daarop volgt is dan helder wat de leerling moet laten zien aan kennis en vaardigheden en welke rol technologie daarbij heeft.

Drie principes om het leren zichtbaar te maken

Het zichtbaarder maken van leerprocessen is altijd nuttig. Zeker met de komst van AI. Want juist door het leerproces zichtbaar te maken wordt het – ongeoorloofd – gebruik van AI soms onmogelijk of dwingt het leerlingen ertoe daar open over te zijn:

  • Creëer authentieke ontmoetingen. Deel grote opdrachten op in fases, waarvan sommige in de klas plaatsvinden. Zo kunnen leerlingen een voorstel bespreken in een klassengesprek, een eerste versie inleveren voor peer-feedback of een eindproduct mondeling verdedigen. Bij grotere opdrachten kunnen zij een logboek bijhouden en in gesprek gaan over hun bronnen en redeneringen.
  • Maak denkstappen zichtbaar. Verleg de aandacht van het eindantwoord naar het proces. Laat leerlingen hun keuzes toelichten, fouten beschrijven en corrigeren en ondersteunend materiaal zoals geannoteerde drafts, mindmaps of planningsnotities toevoegen.
  • Werk met meerdere uitingsvormen. AI kan wel tekst genereren, maar is minder sterk in live interactie, praktische uitvoering en non-verbale nuance. Door mondelinge onderdelen te combineren met praktische demonstraties en visuele producten wordt de beoordeling zowel diepgaander als betrouwbaarder.

Afspraken over gebruik

Veel leerlingen weten niet of AI wel of niet ingezet mag worden bij schoolopdrachten. Dit kan leiden tot angstig vermijden van AI of juist tot het ongecontroleerd gebruik ervan. Het is daarom belangrijk om eenduidige, begrijpelijke afspraken te maken en daarover duidelijk te communiceren. Bijvoorbeeld: “Indien er niet expliciet toestemming is gegeven voor het gebruik van generatieve AI is het gebruik daarvan verboden.” Idealiter begint dat met een beleid en visie op schoolniveau en wordt concreet op het taakniveau van de leerling. Het helpt daarbij om expliciet te vermelden:

  • Doel. Waarom is AI hier toegestaan of juist niet?
  • Toegestane activiteiten. Mag AI worden gebruikt voor brainstormen, herformuleren, taalcontrole, bronnen zoeken, een eerste opzet?
  • Transparantie. Hoe rapporteert een leerling zijn AI-gebruik? Bijvoorbeeld met een korte verklaring.

Duidelijke afspraken zorgen voor eerlijkheid en transparantie: iedereen weet wat wel en niet mag en hebben leerlingen die vaardiger zijn met AI dan anderen geen voordeel op de rest. Leg de afspraken vast in het toetsbeleid en het examenreglement.

Onderwijsontwerp

Toetsing toekomstbestendig maken vraagt om meer dan richtlijnen. Het vraagt om doelgericht herontwerp van je onderwijs. Niet de technologie moet het ontwerp sturen, maar de vraag: wat wil je de leerlingen leren? En hebben de ondernomen leeractiviteiten geleid tot het behalen van de vooraf gestelde leerdoelen en heb ik dat met deze toets goed kunnen meten?

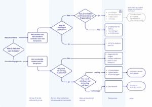
Beslisboom toetsing en AI

pdf | 92.24 KB

Hoe bepaal je welke vorm van toetsen het beste aansluit bij het leerproces? Deze beslisboom helpt je hierbij. Aan de hand van het doel van de toets bepaal je welk spoor je volgt en welke vorm van toetsen het beste aansluit.

Beslisboom toetsing en AI

Ten slotte

Generatieve AI neemt de noodzaak van (cognitieve) inspanning niet weg, maar verplaatst waar die inspanning ligt. De opdracht die nu bij veel onderwijsprofessionals ligt is om toetsing zo te herontwerpen dat leerlingen blijven denken in plaats van alleen te prompten, dat het bewijsmateriaal weer overtuigend is en dat leerlingen de vaardigheid verwerven om technologie zo in te zetten dat het hun denken verrijkt en niet ondermijnt. Zo biedt de opkomst van AI een kans om het leren te verdiepen en ‘toetsing’ wezenlijk te verbeteren.

Verder lezen

Curriculum aanpassen voor AI

De komst van AI betekent dat we opnieuw moeten nadenken over de manier waarop we ons onderwijs vormgeven? Maar hoe die je dat en waar moet je rekening meehouden als je je curriculum gaat aanpassen voor het inzetten van AI?
Aandachtspunten bij de ontwikkeling van je curriculum en de invloed van AI

Schoolafspraken over AI

Het veilig en verantwoord gebruiken van AI kan alleen als je daar samen afspraken over maakt. We leggen hier uit hoe je dat doet.
Schoolafspraken over het gebruik van generatieve AI

Visie op toetsing, examinering en AI van Npulse

Npulse ontwikkelde een visie voor onderwijsinstellingen om op een verantwoorde en doordachte manier met ontwikkelingen rond AI om te gaan. Ze bieden daarnaast handreikingen aan die onderwijsinstellingen helpen bij de praktische toepassing.
Ga naar de website van Npulse

De onderwerpen waarover wij publiceren